根据《浙江省科学技术奖励办法》(省政府令第388号),《浙江省科学技术厅关于开展2022年度浙江省科学技术奖提名工作的通知》的精神,现对拟提名2022年度浙江省...
京华激光公示稿
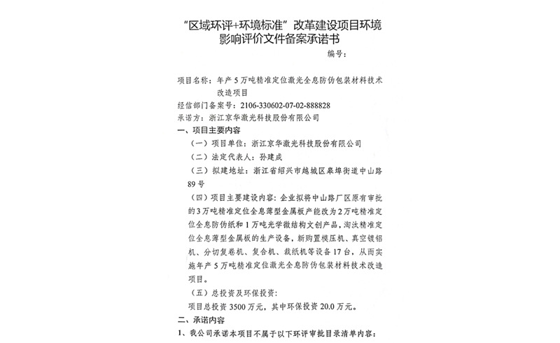
建设项目环境影响备案承诺书
2022年7月14日上午,浙江中烟各位来宾莅临总部进行参观与交流。展厅参观孙建成董事长在公司展厅向各位来宾介绍公司的发展历程、企业文化、产品信息、组织构架等...
阳春三月,草长莺飞。 为进一步推动文体活动的广泛开展,丰富员工业余文化生活,愉悦身心,强健体魄,推动幸福企业的创建,3月9日下午,集团在中山路三楼培...
辞旧岁欢欣鼓舞,迎新春豪情满怀。2022年2月9日,公司“2021年度先进表彰大会”在中山路三楼培训室隆重举行,对2021年度工作中涌现的先进集体和先进个人予以表彰...
2月8日,微风轻拂,春意渐浓。在尚未褪去的虎年新春氛围中,集团公司“2021年度主任级及以上干部述职评议大会”在中山路三楼培训室隆重召开。本次会议旨在全面总...
优秀的人才是企业持续发展的核心驱动力,近年来,公司对人才的引进和培养也越来越重视。为了进一步打造学习型组织,加速人才培养,促进人才资源开发和人才的全面...